-
关注!10月1日这些标准将在全国首次实施,亚信科技参与编制
2024-07-31 亚信科技
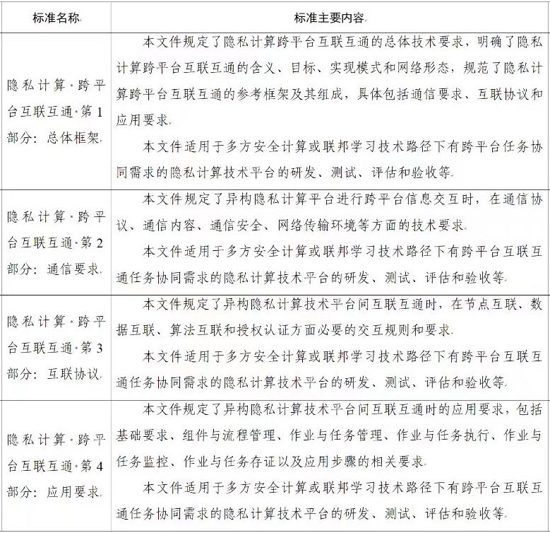
近日,经工信部批准,我国首个“隐私计算互联互通”系列行业标准正式发布,并将于10月1日开始实施。该标准由中国信通院牵头,亚信科技、工商银行、中国移动、百度、蚂蚁集团等知名企业参与编制,在“总体框架”“通信要求”“互联协议”“应用要求”等多个维度,为隐私计算平台建设、行业互联互通提供参考指引。
图:标准信息(图自中国信通院)
制定行业标准 为“数据要素”安全、可信流通铺路、护航
“隐私计算互联互通”系列标准,适用于隐私计算跨平台互联互通任务研发、测试、评估、验收等多方面,为隐私计算平台建设、行业互联互通提供了重要参考和指引。有助于推动数据基础设施建设,促进数据要素安全、高效流通,助力经济社会数智转型。
图:“隐私计算联盟互联互通推进计划”成员单位(图自中国信通院)
当前,我国正加快推进数据要素市场化改革,不断完善相关制度和规则,着力培育全国一体化的数据市场。而数据市场的建立离不开一个基本前提——确保“数据”安全和高效流通!隐私计算,是保障数据安全、可信流通的必备技术——它能使数据在传输、计算过程中保持加密、不被泄露,甚至连应用方也只能在数据“可用却不可见”的状态下进行开发和计算,从而打消许多企业、机构不愿进行数据共享的顾虑。
软件+硬件、产品+服务 亚信科技是为数不多的隐私计算全栈服务提供商
亚信科技是我国隐私计算生态的重要建设者以及“隐私计算联盟互联互通推进计划”成员单位,拥有较完备的隐私计算“产品+服务”体系,为各行业客户提供软硬件结合的场景化隐私计算产品和服务,助力政企客户盘活数据资产、推进跨行业数据融合、保障数据安全流通和应用。
图:亚信科技隐私计算产品(部分)
1、进入较早,积淀深厚:亚信科技较早开始了隐私计算技术和产品研发,对该领域理解深刻、洞察全面,并与中国移动、中国联通等合作伙伴率先开展了商业模式探索和落地实践。2、产品全面,软硬兼备:亚信科技拥有较完备的隐私计算软硬件产品体系,软件方面包括多方安全计算、联邦学习、区块链等,硬件方面包括多款隐私计算一体机(支持一键部署、开箱即用,运维简单),产品服务交付速度快、使用成本低。3、一站式服务,多样、灵活:亚信科技提供包括隐私计算在内的从数据开发、流通、应用到DSaaS运营的“全栈”数据闭环服务,可根据用户需求灵活提供个性化、模块化服务。4、国际国内,广受认可:包含隐私计算在内的数据产品多次入选Gartner、Forrester、TMF、中国信通院的权威报告、获得相关奖项。数据作为“第五生产要素”,关乎经济社会发展水平和质量。亚信科技将持续秉持“技术中立”原则,践行行业标准,聚焦应用场景,不断迭代覆盖数据基础设施建设、数据开发、数据治理、数据存储、数据应用和运营的大数据产品及服务体系,持续助力各行业政企客户激活数据要素价值,实现高质量增长!